收藏这份网络安全指南!守护你的数字生活~
在大数据时代
数字化浪潮汹涌澎湃
网络空间已然成为大学生生活中
不可或缺的一部分
享受着信息获取的便捷与交流的自由的同时
电信诈骗、信息泄露
网络谣言、恶意软件
......
诸多危害网络安全的挑战也随之而来
面对网络这把双刃剑如何绷紧思想“安全弦”正确使用网络呢?
敲黑板!划重点!
这里干货满满
这份网络安全指南请注意查收
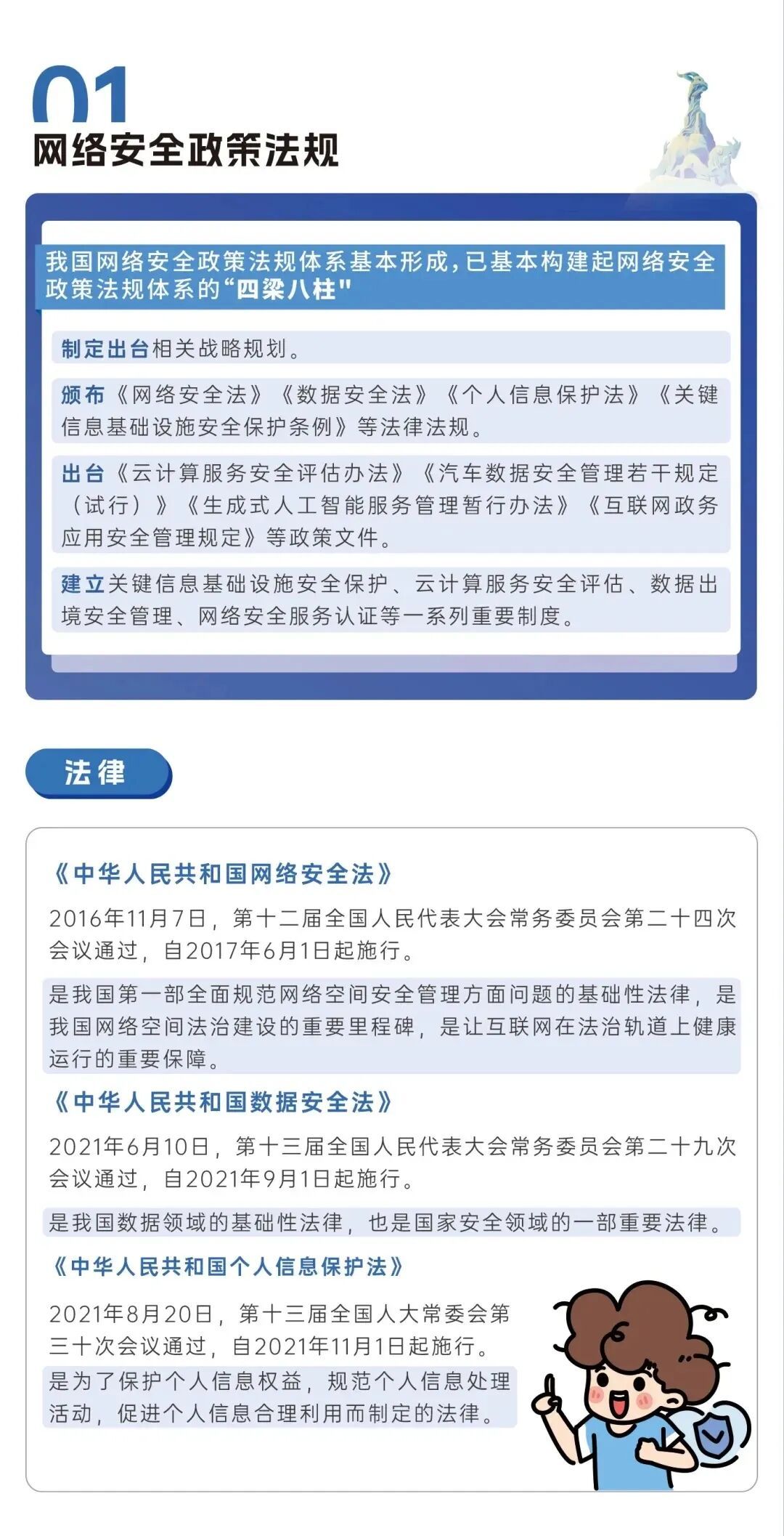
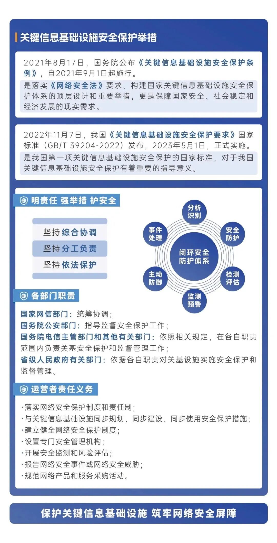
01网络安全为人民,网络安全靠人民










02警惕不良影响,提升网络素质















没有网络安全
就没有国家安全
让我们一起
增强网络安全意识
提升基本防范技能
树立正确网络安全观
共同维护国家网络安全